Tomar MotoCross Tomar MotoCross Group

Proposta de estrutura da Tomar Motocross

📹 Integração SAP - Visão Geral

Vídeo demonstrativo de utilização do SAP na Tomar MotoCross Group

💡 Dica: Explore os módulos abaixo para entender a estrutura completa do sistema SAP

FI
1. Financeiro (FI)

Gestão financeira e contabilidade do grupo

G2TM - Grupo empresarial

PT21, ES21, UK21 - Company Codes

CO
2. Controlling (CO)

Controlo de gestão e análise de custos

G2C1 - CO Area

Hierarquias de centros de lucro e custo

MM
3. Gestão de Materiais (MM)

Gestão de stocks, compras e fornecedores

PTM2, ESM2, UKM2 - Plants

FG01, SR01 - Storage Locations

SD
4. Vendas e Distribuição (SD)

Processos de vendas e entrega aos clients

PT20, ES20, UK20 - Sales Orgs

Canais: Direto, Retail, Serviços, E-commerce

WM
5. Gestão de Armazéns (WM)

Gestão detalhada de armazéns e localizações

PTW1, ESW1, UKW1 - Warehouses

Tipos de armazenamento: Receção, Picking, Expedição

PP
6. Planeamento e Produção (PP)

Planeamento e controlo da produção

PTWC1, PTWC2 - Work Centers

PTBOM1, PTBOM2 - Bills of Material

HCM
7. Recursos Humanos (HCM)

Gestão de pessoal e estrutura organizacional

PTPA, ESPA, UKPA - Personnel Areas

Posições: Gestores, Vendedores, Técnicos

8. Integrações Cruzadas

Relações e fluxos entre módulos SAP

Integração completa entre todos os módulos

Fluxos de dados e processos transversais

← Voltar ao Dashboard

1. Financeiro (FI)

Nível Código Descrição Relações Moeda / País
Grupo G2TM Tomar MotoCross Group – Grupo 2 Raiz do grupo empresarial SAP Moeda de grupo: EUR
Company Code PT21 Tomar MotoCross Portugal, Lda. Pertence a G2TM EUR - PT
Company Code ES21 Tomar MotoCross Espanha, S.L. Pertence a G2TM EUR - Espanha
Company Code UK21 Tomar MotoCross UK, Ltd. Pertence a G2TM GBP - GB
Chart of Accounts G2TM Plano de contas do grupo Comum a todas as CC
Fiscal Year Variant K4 Exercício Jan–Dez (12 períodos) Igual em todas as CC
Posting Period Variant G2P2 1–12 + períodos especiais Igual em todas as CC
Credit Control Area G2CR Gestão de crédito centralizada Ligado a PT21, ES21, UK21 Moeda EUR

Estrutura Financeira

  • Chart of Accounts: G2TM
  • Fiscal Year Variant: K4
  • Posting Period Variant: G2P2
  • Credit Control Area: G2CR

Company Codes

  • PT21 - Tomar MotoCross Portugal (EUR)
  • ES21 - Tomar MotoCross Espanha (EUR)
  • UK21 - Tomar MotoCross UK (GBP)
Fluxograma Atividades - FI
BPMN - Módulo FI
Estrutura Financeira
Estrutura Financeira - Módulo FI
← Voltar ao Dashboard

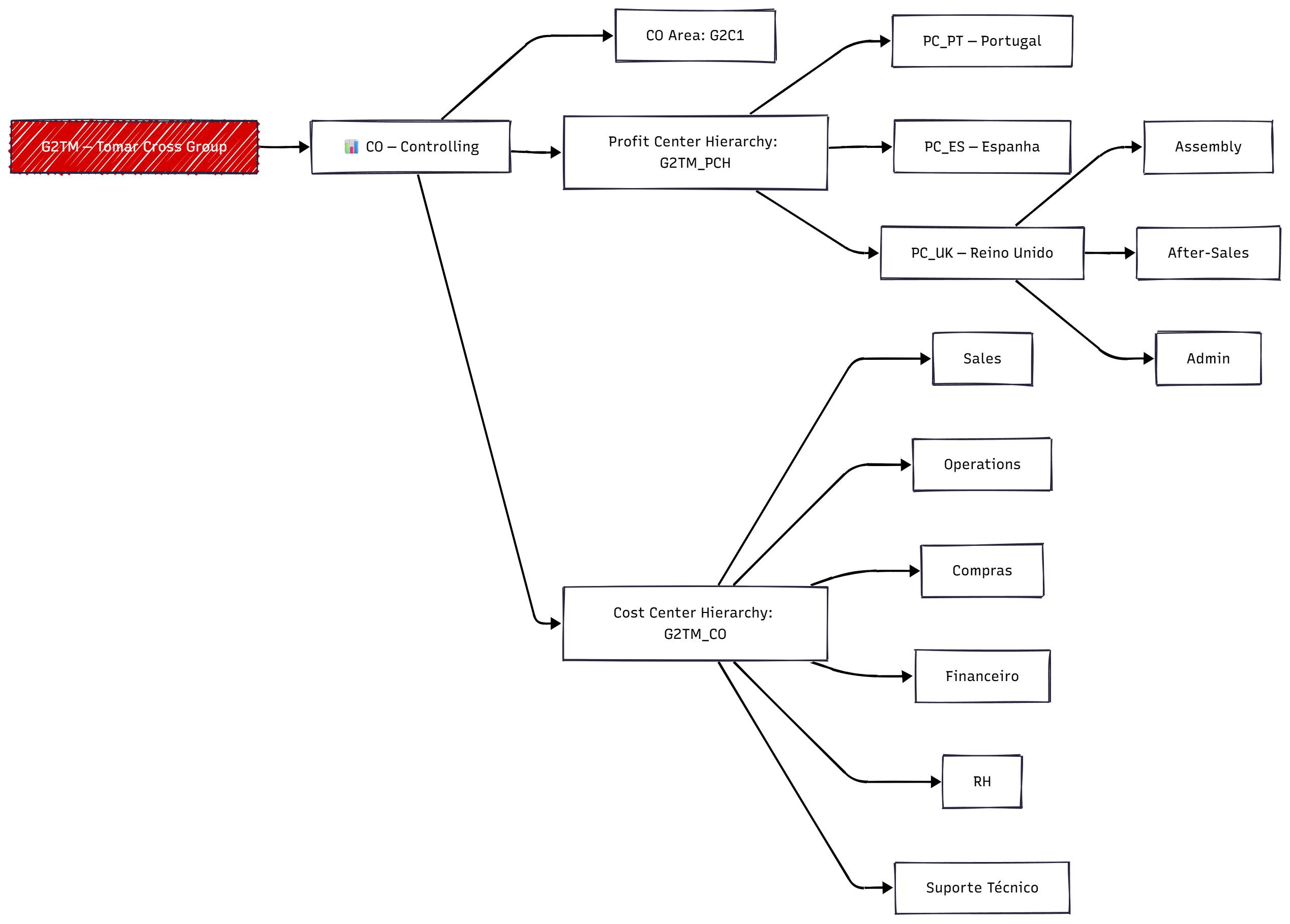
2. Controlling (CO)

Nível Código Descrição Relações / Atribuições Observações
CO Area G2C1 Controlling comum (mesmo CoA/FY) Ligado a todas as CC
Profit Center Hierarchy G2TM_PCH Hierarquia de centros de lucro Raiz: TMC → PC_PT, PC_ES, PC_UK
Cost Center Hierarchy G2TM_CO Centros de custo por país/departamento Sales, Ops, Compras, FI, RH, Care

Estrutura de Controlling

  • CO Area: G2C1
  • Profit Center Hierarchy: G2TM_PCH
  • Cost Center Hierarchy: G2TM_CO

Centros de Lucro

  • PC_PT - Portugal
  • PC_ES - Espanha
  • PC_UK - Reino Unido

Departamentos

  • Vendas
  • Administração
  • Operações
  • Compras
  • Financeiro
  • Recursos Humanos
  • Suporte Técnico
Fluxograma Atividades - CO
BPMN - Módulo CO
Estrutura Controlling
Estrutura Controlling - Módulo CO
← Voltar ao Dashboard

3. Gestão de Materiais (MM)

Nível Código Descrição Relações / Atribuições Observações
Plant PTM2 Montagem PT → CC PT21
Plant PTS2 Serviço PT → CC PT21
Plant ESM2 Montagem Espanha → CC ES21
Plant ESS2 Serviço Espanha → CC ES21
Plant UKM2 Montagem UK → CC UK21
Plant UKS2 Serviço UK → CC UK21
Storage Location FG01 Produto acabado
Storage Location SR01 Peças / Componentes
Storage Location QA01 Qualidade
Storage Location RMA1 Devoluções
Purchasing Org (Global) G2PO Compras do Grupo Centralizada
Purchasing Org (Local) P2PO Portugal → CC PT21
Purchasing Org (Local) E2PO Espanha → CC ES21
Purchasing Org (Local) U2PO Reino Unido → CC UK21
Purchasing Group 101 Materiais / Kits
Purchasing Group 102 Peças
Purchasing Group 103 Serviços

Estrutura de Materiais

Plants

  • PTM2 - Montagem Portugal
  • PTS2 - Serviço PT
  • ESM2 - Montagem Espanha
  • ESS2 - Serviço Espanha
  • UKM2 - Montagem UK
  • UKS2 - Serviço UK

Storage Locations

  • FG01 - Produto acabado
  • SR01 - Peças / Componentes
  • QA01 - Qualidade
  • RMA1 - Devoluções

Purchasing Organizations

  • G2PO - Global
  • P2PO - Portugal
  • E2PO - Espanha
  • U2PO - Reino Unido
Procure to Pay
P2P - Módulo MM
Estrutura Gestão de Materiais
Estrutura Gestão de Materiais - Módulo MM
← Voltar ao Dashboard

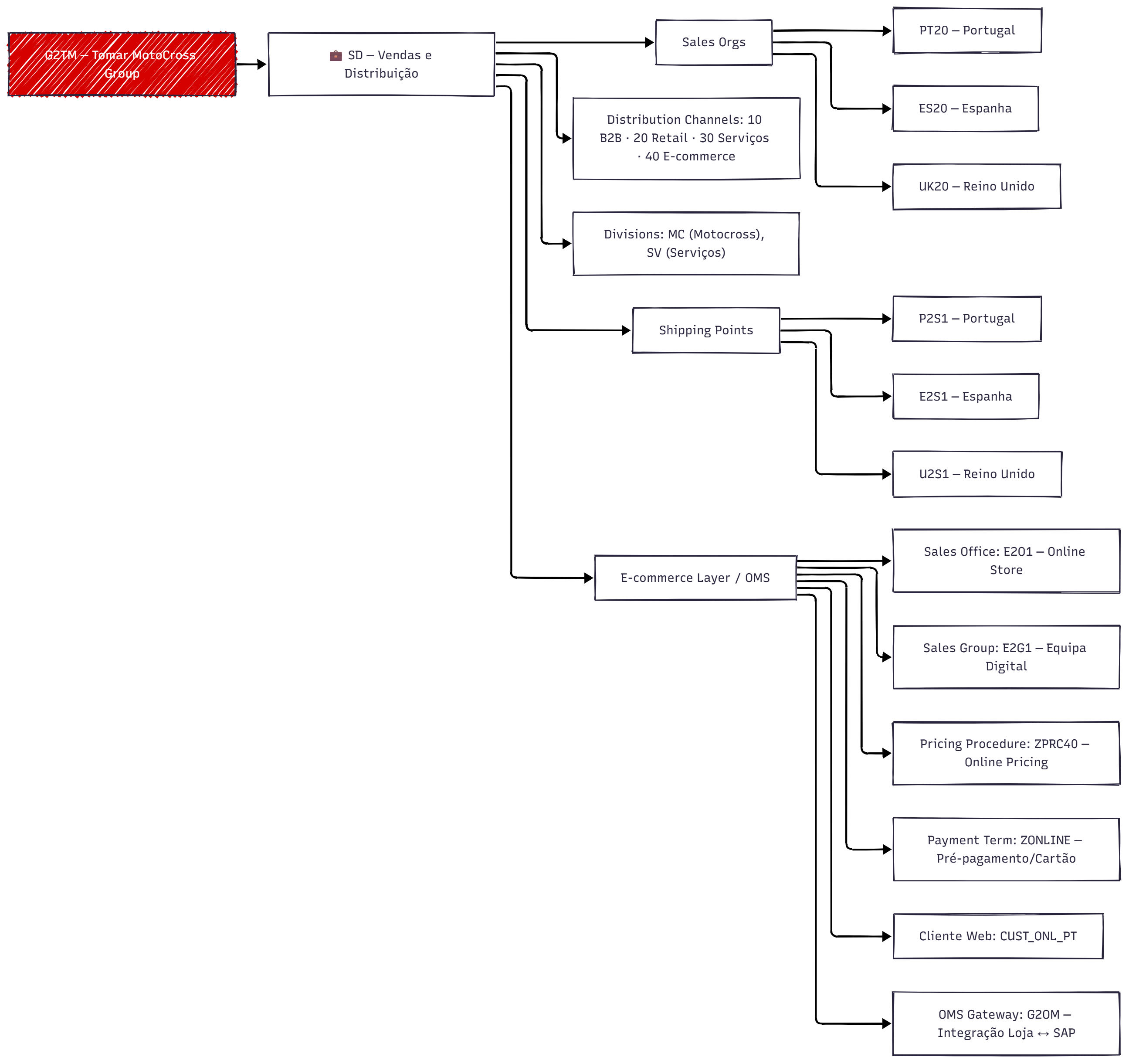
4. Vendas e Distribuição (SD)

Nível Código Descrição Relações / Atribuições Observações
Sales Org PT20 Vendas Portugal → CC PT21
Sales Org ES20 Vendas Espanha → CC ES21
Sales Org UK20 Vendas Reino Unido → CC UK21
Distribution Channel 10 Direto
Distribution Channel 20 Parceiros / Retail
Distribution Channel 30 Serviços
Distribution Channel 40 E-commerce
Division MC Motos / Peças
Division SV Serviços
Shipping Point P2S1 Portugal → PTM2 / PTS2
Shipping Point E2S1 Espanha → ESM2 / ESS2
Shipping Point U2S1 Reino Unido → UKM2 / UKS2

Estrutura de Vendas

Sales Organizations

  • PT20 - Portugal
  • ES20 - Espanha
  • UK20 - Reino Unido

Distribution Channels

  • 10 - Direto
  • 20 - Parceiros / Retail
  • 30 - Serviços
  • 40 - E-commerce

Divisions

  • MC - Motos / Peças
  • SV - Serviços

Shipping Points

  • P2S1 - Portugal
  • E2S1 - Espanha
  • U2S1 - Reino Unido
Order 2 Cash
SD - Vendas (O2C)
Estrutura Vendas e Distribuição
Estrutura Vendas e Distribuição - Módulo SD
← Voltar ao Dashboard

5. Gestão de Armazéns (WM)

Nível Código Descrição Relações / Atribuições Observações
Warehouse Number PTW1 Armazém Central Portugal → PTM2 (FG01, SR01)
Warehouse Number ESW1 Armazém Central Espanha → ESM2 (FG01, SR01)
Warehouse Number UKW1 Armazém Central Reino Unido → UKM2 (FG01, SR01)
Storage Type 1 Receção (Inbound)
Storage Type 2 Picking
Storage Type 3 Expedição (Outbound)
Storage Type 4 Qualidade
Storage Type 5 Devoluções
Section A1 Alto movimento
Section B1 Baixo movimento

Estrutura de Armazéns

Warehouses

  • PTW1 - Armazém Central Portugal
  • ESW1 - Armazém Central Espanha
  • UKW1 - Armazém Central Reino Unido

Storage Types

  • 1 - Receção (Inbound)
  • 2 - Picking
  • 3 - Expedição (Outbound)
  • 4 - Qualidade
  • 5 - Devoluções

Sections

  • A1 - Alto movimento
  • B1 - Baixo movimento
Estrutura Gestão de Armazéns
Estrutura Gestão de Armazéns - Módulo WM
Processo Inbound
Processo Inbound - Gestão de Entradas
Processo Outbound
Processo Outbound - Gestão de Saídas
← Voltar ao Dashboard

6. Planeamento e Produção (PP)

Nível Código Descrição Relações / Atribuições Observações
Work Center PTWC1 Montagem → PTM2
Work Center PTWC2 Pintura → PTM2
Routing PTROU1 Linha A → PTWC1
Routing PTROU2 Linha B → PTWC2
BOM PTBOM1 Moto Cross Base
BOM PTBOM2 Moto Cross Pro
Production Version PV01 Versão 1 → PTM2
Production Version PV02 Versão 2 → PTM2
MRP Controller 1 Planeador de Produção PT

Estrutura de Produção

Work Centers

  • PTWC1 - Montagem
  • PTWC2 - Pintura

Routings

  • PTROU1 - Linha A
  • PTROU2 - Linha B

Bills of Material (BOM)

  • PTBOM1 - Moto Cross Base
  • PTBOM2 - Moto Cross Pro

Production Versions

  • PV01 - Versão 1
  • PV02 - Versão 2

MRP

  • Controller: 1
  • Areas: PTM2-MAIN, PTM2-SUB
  • Planning Strategies: 10 (MTS), 20 (MTO)
Estrutura Fluxogarama Planeamento e Produção
BPMN - Módulo PP
Estrutura Planeamento e Produção
Estrutura Planeamento e Produção - Módulo PP
← Voltar ao Dashboard

7. Recursos Humanos (HCM)

Nível Código Descrição Relações / Atribuições Observações
Personnel Area PTPA Portugal → CC PT21
Personnel Area ESPA Espanha → CC ES21
Personnel Area UKPA Reino Unido → CC UK21
Personnel Subarea PTP1 Montagem → PTPA
Personnel Subarea PTP2 Serviços → PTPA
Personnel Subarea ESP1 Montagem → ESPA
Personnel Subarea UKP1 Montagem → UKPA
Org Unit G2TM_ORG Estrutura base

Estrutura de Recursos Humanos

Personnel Areas

  • PTPA - Portugal
  • ESPA - Espanha
  • UKPA - Reino Unido

Personnel Subareas

  • PTP1 - Montagem
  • PTP2 - Serviços
  • ESP1 - Montagem
  • UKP1 - Montagem

Organizational Unit

  • G2TM_ORG - Estrutura base

Positions

  • PTMGR - Gestor de Montagem
  • PTVEN - Vendedor PT
  • UKFIN - Contabilista UK
  • ESPROD - Técnico Espanha
Estrutura Recursos Humanos
Estrutura Recursos Humanos - Módulo HCM
Estrutura Recursos Humanos
Estrutura Recursos Humanos - Módulo HCM
← Voltar ao Dashboard

8. Integrações Cruzadas

Origem → Destino Descrição / Atribuição Observações
Company → Company Code G2TM → PT21 / ES21 / UK21
CO Area → Company Code G2C1 → PT21 / ES21 / UK21
Credit Control Area → Company Code G2CR → PT21 / ES21 / UK21
Plants → Company Codes PTM2/PTS2→PT21; ESM2/ESS2→ES21; UKM2/UKS2→UK21
Sales Org → Company Code PT20→PT21; ES20→ES21; UK20→UK21
Shipping Point ↔ Plant P2S1↔PTM2/PTS2; E2S1↔ESM2/ESS2; U2S1↔UKM2/UKS2
Purchasing Org ↔ Plant P2PO↔PTM2/PTS2; E2PO↔ESM2/ESS2; U2PO↔UKM2/UKS2
Warehouse ↔ Plant / SLoc PTW1↔PTM2(FG01,SR01); ESW1↔ESM2(FG01,SR01); UKW1↔UKM2(FG01,SR01)

Relações entre Módulos

Integrações Principais

  • CO Area ↔ Company Codes
  • Credit Control Area ↔ CC
  • Plants ↔ Company Codes
  • Sales Orgs ↔ CCs
  • Sales Orgs ↔ Plants
  • Shipping Points ↔ Plants
  • Purchasing Orgs ↔ Plants/CCs
  • Warehouses ↔ Plants/SLocs
  • PP ↔ SD/MM
  • HCM ↔ FI/CO

O sistema SAP do Tomar MotoCross Group possui integração completa entre todos os módulos, permitindo fluxos de dados contínuos desde a produção até às vendas, finanças e recursos humanos. O nosso foco será nos módulos HCM e WM e na sua relação com outros módulos.

Integrações Cruzadas
Integrações Cruzadas entre Módulos